您的当前位置 : 首页 > 政务公开 > 政务动态 > 部门动态
分享到:
英德市应急管理局关于依法注销《危险化学品经营许可证》的通告
  • 2024-03-07 09:03
  • 来源: 英德市安全生产监督管理局
  • 发布机构:
  • 【字体:    

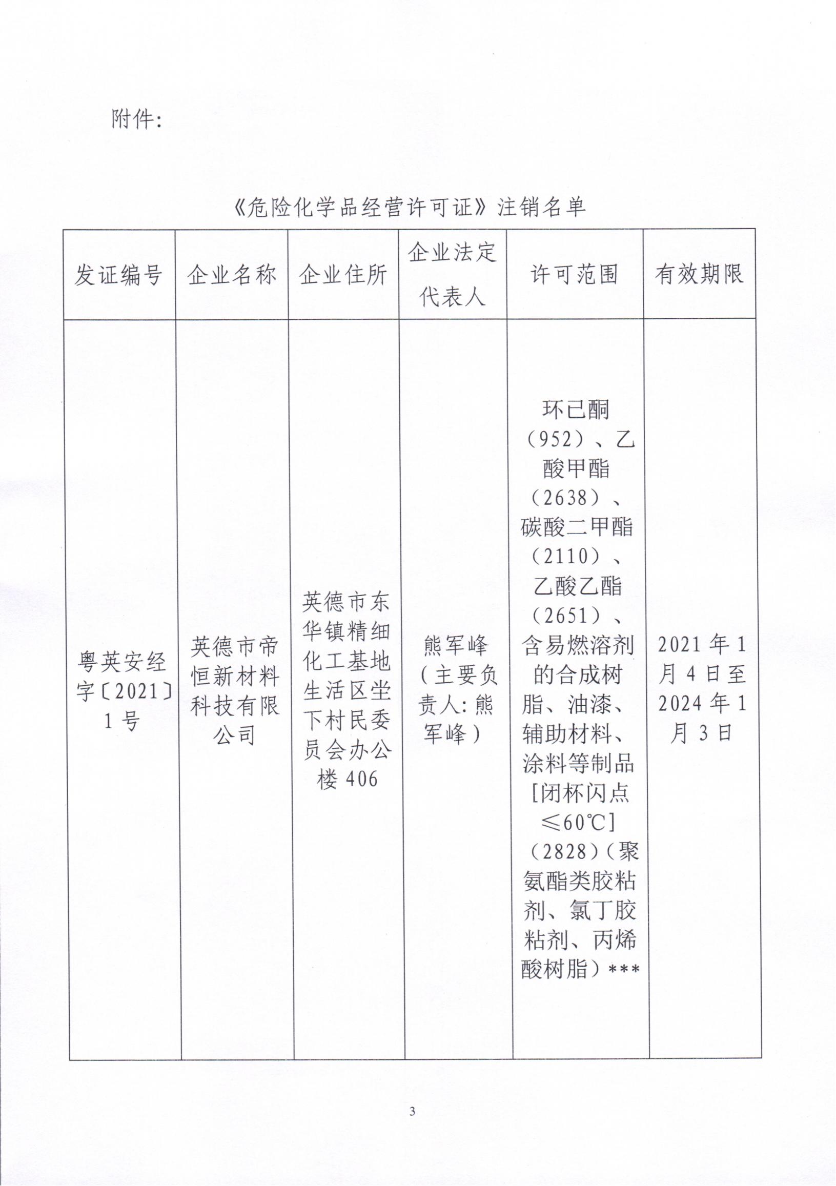
英应急〔2024〕4 号英德市应急管理局关于依法注销《危险化学品经营许可证》的通告_00.jpg

英应急〔2024〕4 号英德市应急管理局关于依法注销《危险化学品经营许可证》的通告_01.jpg

英应急〔2024〕4 号英德市应急管理局关于依法注销《危险化学品经营许可证》的通告_02.jpg

英应急〔2024〕4 号英德市应急管理局关于依法注销《危险化学品经营许可证》的通告_03.jpg

英应急〔2024〕4 号英德市应急管理局关于依法注销《危险化学品经营许可证》的通告_04.jpg

扫一扫在手机打开当前页
相关信息
主办 : 英德市人民政府  承办 : 英德市人民政府办公室  网站标识码 : 4418810020  粤ICP备09167971号   联系我们   网站地图 
站长统计

公安网备44188102000078号   地址:英德市金子山大道一号路新行政中心综合楼